正在加载
首页
测算
排盘
黄历
搜索
首页
测算
排盘
配对
号码
解梦
起名
抽签
生肖
星座
黄历
看相
节气
百科
指纹
选吉日
解梦
测算
排盘
生肖
解签
号码吉凶
姓名玄机
姓名分析
看相
星座配对
爱情配对
合婚配对
日干论命
百科
诸葛神算
指纹测算
老黄历
选吉日
周易预测
流年运势
心理测试
三世财运
查星座
紫微斗数
更多
八字测算
日干论命
称骨论命
三世财运
流年运势
八字简批
风水测算
性 氏:
名:
性 别:
生 辰:
免费测算
八字精批
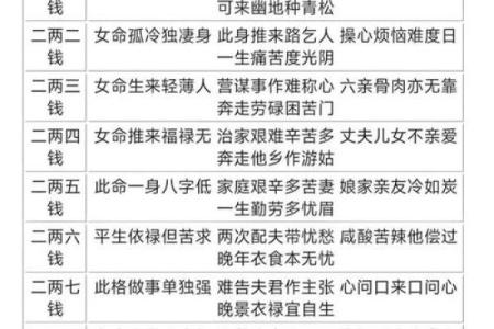
称骨算命介绍
称骨论命应用为你提供免费的袁天罡称骨,几两几钱算命对照表,称骨算命准的吓人,按原著分男女不同、并默认以干支纪月,与网上流传的不分性别且以农历计月有差异(那种是不精准的)。称骨算命,据传为袁天罡所著,是算命方法的一种。
揭秘命理:命克蛟龙命格的奥秘与解析大揭晓
称骨论命
2026-01-14 06:25:10
揭秘明星命:哪些命格能成大气候,走入璀璨人生
称骨论命
2026-01-14 04:25:10
揭秘女人八字命理:如何看出你命中的幸福与挑战?
称骨论命
2026-01-14 04:24:10
揭露骗子小偷的真实面目:城市中的阴影与斗争
称骨论命
2026-01-14 00:24:10
揭秘八字命理:为何你的另一半是大夫命格?
称骨论命
2026-01-13 23:24:09
揭秘诺艾尔的满命效果:提升战斗实力的新境界
称骨论命
2026-01-13 22:25:09
揭秘天蝎男的财富密码:为何他们注定是富翁命格
称骨论命
2026-01-13 21:25:08
揭秘男人面相中的大富贵命,财富与运势的秘密!
称骨论命
2026-01-13 19:25:08
揭秘算命的学士命:你的命运与学业的关系
称骨论命
2026-01-13 18:25:07
揭开水命与木命的神秘面纱:属相与命理的深度解析
称骨论命
2026-01-13 13:24:07
首页
上页
23
24
25
26
27
下页
尾页
推荐内容
揭秘七两女命:命理与性格的奇妙结合
揭开童子命的神秘面纱:为何有些人愿意欺负真童子命?
揭秘1935年出生者的命运与生活特点!
揭秘水命人和金命人的特性与命理解析
八字诗词的魅力与表现
揭秘1950年属虎者的命运与性格特征
揭秘十二月马女命运:她们独特的性格和人生经历
八字湿燥如何判断出来
揭秘命格:如何查一个人的命运与性格的神秘密码!
揭秘:女命最难结婚的八字特征,破解缘分障碍的智慧!
热门测算
八字测算
称骨论命
奇门遁甲
观音灵签
姓名分析
十二生肖
周公解梦
黄道吉日
在线起名
姓名配对